冰球突破mg正规官网
冰球突破mg正规官网 冰球突破mg正规官网
学院首页
学院概况
学院简介
现任领导
机构设置
学院制度
师资队伍
教师名录
教授
副教授
讲师及其他
行政管理
重要人才计划
科学研究
科研平台
科研进展
科技奖励
教学成果奖励
新兽药证书
人才培养
继续教育
本科生
研究生
博士后
国际交流
国际交流概况
国际交流项目
国际交流活动
留学生奖学金
外籍教师
招生信息
继续教育招生
本科生招生
研究生招生
博士后招生
党建之窗
党务动态
乡村振兴
支部风采
青年先锋队
教工之家
学生工作
有事你就说
班团风采
社会实践
学生管理
研究生活动
下载专区
学生专区
老师专区
招聘信息
招聘信息
您现在的位置:
学院首页
正文
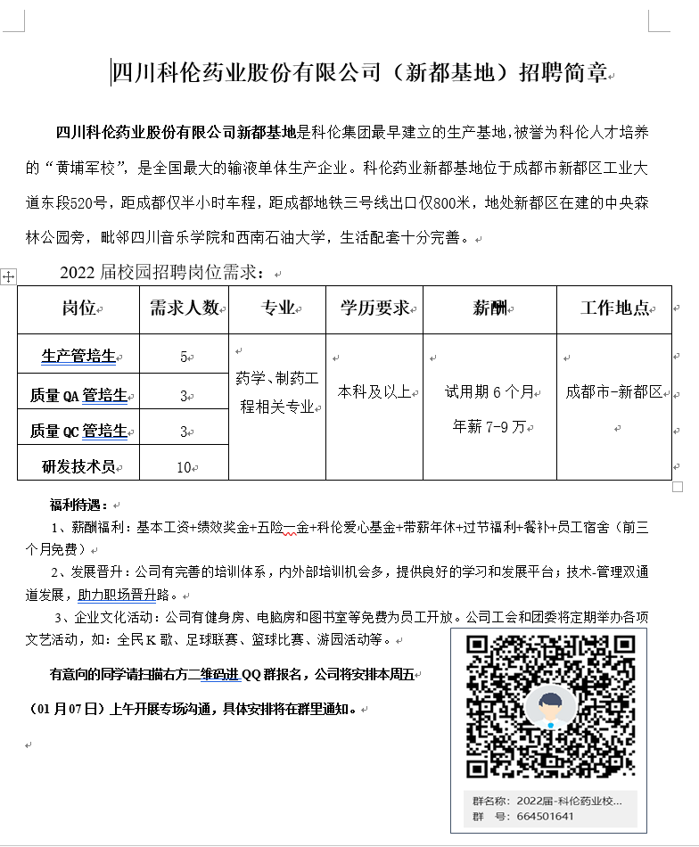
科伦药业招聘简章
时间:2022-01-06
点击次数:
作者:
审稿:宋三多
扫二维码了解更多
上一篇:
五康生物科技股份有限公司招聘简章
下一篇:
正大集团北方区招聘信息
学院首页
招生信息
置顶